近日,艺术涂料行业迎来调价潮。
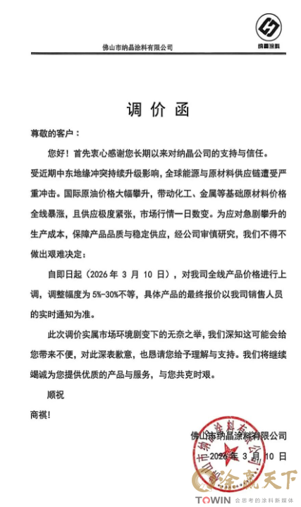
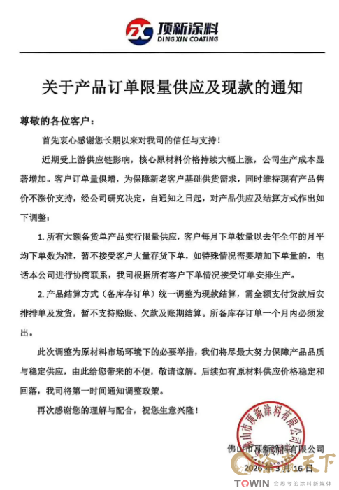
涂赢天下讯:近日,艺术涂料行业迎来调价潮,美涂士、纳晶、宏燕、凯瑟、凯利大师、卡百利、米尔洛、顶新等八家企业陆续发布涨价通知。
本轮涨价核心源于成本端压力,受国际地缘局势动荡、原油价格波动影响,钛白粉、丙烯酸乳液、树脂等艺术涂料核心原材料价格持续飙升。








来源:艺术涂料内参
涂赢天下-涂料资源整合平台,欢迎您!
近日,艺术涂料行业迎来调价潮。
涂赢天下讯:近日,艺术涂料行业迎来调价潮,美涂士、纳晶、宏燕、凯瑟、凯利大师、卡百利、米尔洛、顶新等八家企业陆续发布涨价通知。
本轮涨价核心源于成本端压力,受国际地缘局势动荡、原油价格波动影响,钛白粉、丙烯酸乳液、树脂等艺术涂料核心原材料价格持续飙升。








来源:艺术涂料内参
1.本站遵循行业规范,任何转载的稿件都会明确标注作者和来源;2.本站的原创文章,请转载时务必注明文章作者和来源,不尊重原创的行为我们将追究责任;3.作者投稿可能会经我们编辑修改或补充。